韦德国际 >> 通知公告 >> 正文
2017-10-13
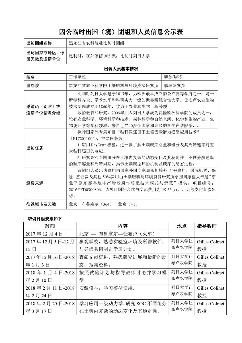
附件:邀请信及日程
上一篇:超星期刊试用通知
下一篇:关于组织申报科技部国际合作司 2018年度发展中国家技术 培训班项目的通知
主办单位:韦德国际(中国)官方网站 备案序号:黑ICP备11000329号技术支持:韦德国际(中国)官方网站 农业遥感与信息研究所
哈公网安备23010002004411号